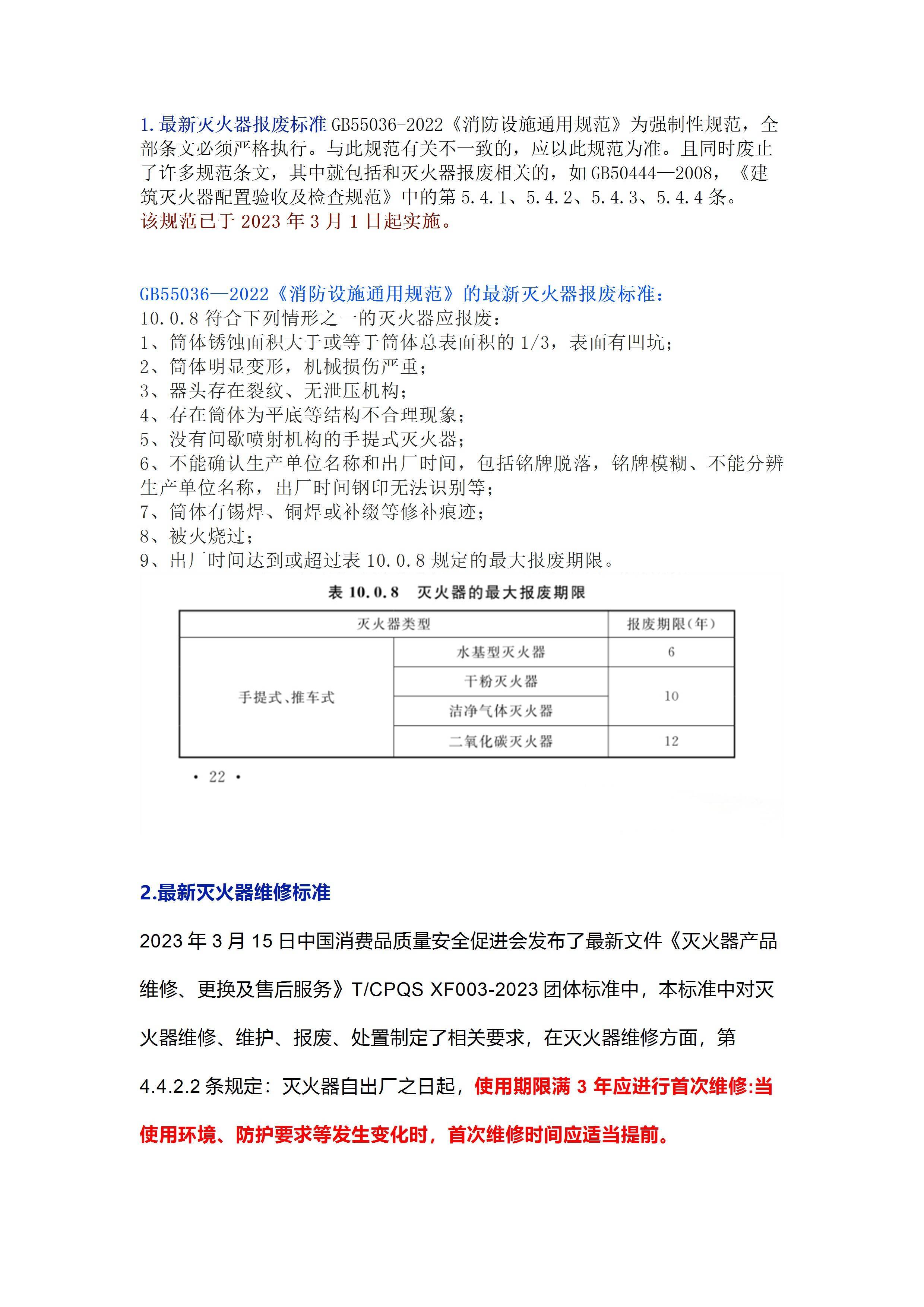
docx
最新灭火器维修标准发布灭火器多久检查一次,车间要配多少灭火器才算合规,[文档]
发布 2025-09-18 15:12:03
阅读 392
大小 2.89 MB
VIP会员可免费下载与转存

