pdf
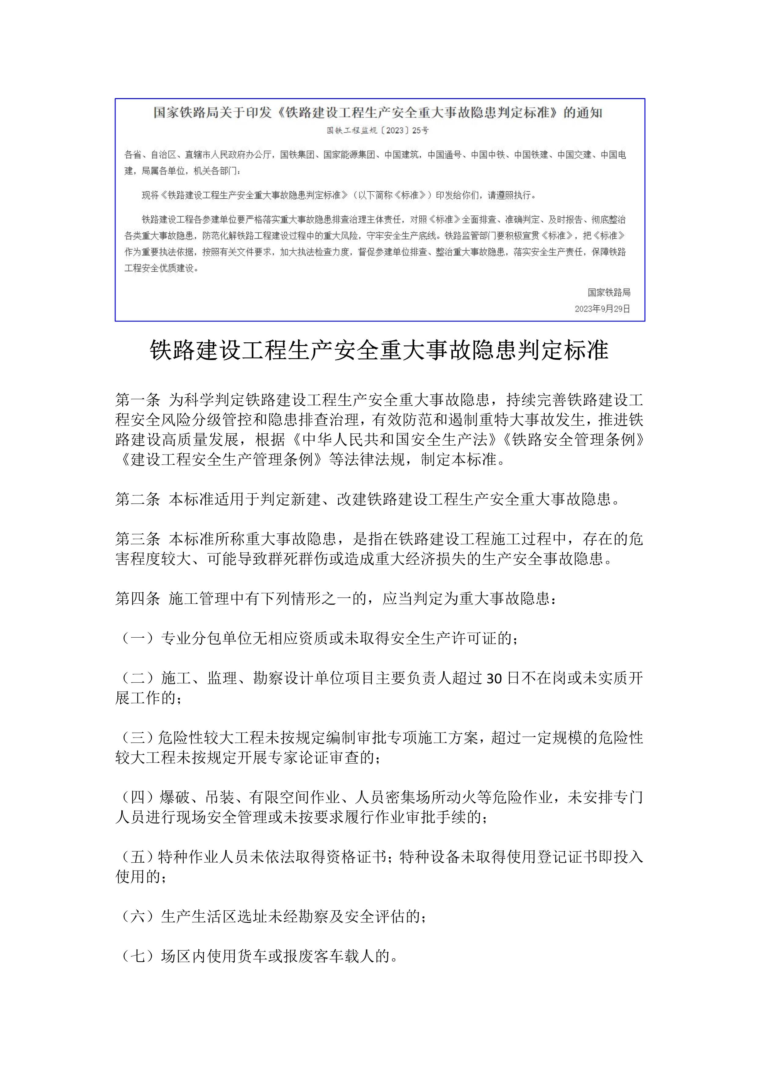
铁路建设工程生产安全重大事故隐患判定标准国铁工程监规2023 25号[PDF]
发布 2025-09-18 15:23:35
阅读 385
大小 186.97 KB
VIP会员可免费下载与转存

