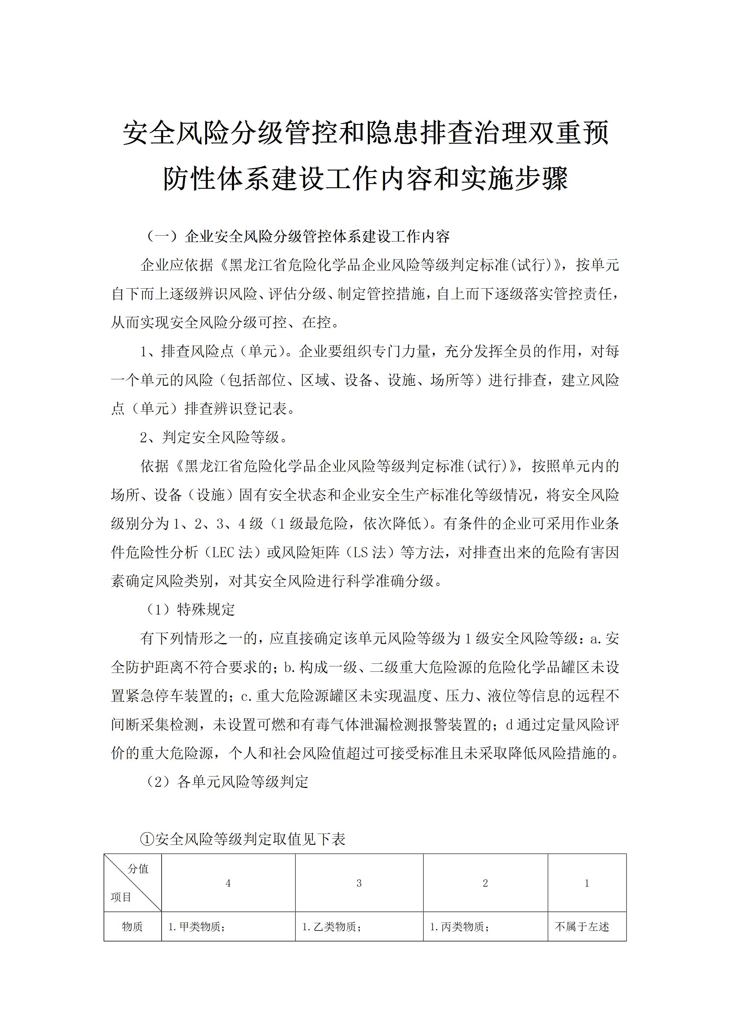
docx
安全风险分级管控和隐患排查治理双重预防性体系建设工作内容和实施步骤[文档]
发布 2025-08-25 08:55:44
阅读 666
大小 18.24 KB
VIP会员可免费下载与转存

